PPL Corp.
The PJM Planning Committee endorsed a quick-fix proposal to include battery storage dispatch in the RTO’s planning models.
“Massive change, massive challenges, massive opportunities,” SPP CEO Lanny Nickell said in kicking off the grid operator's second Energy Synergy Summit that focused on meeting data center growth.
PJM’s Julia Spatafore presented a quick-fix proposal to model battery storage dispatch in Regional Transmission Expansion Plan base cases.
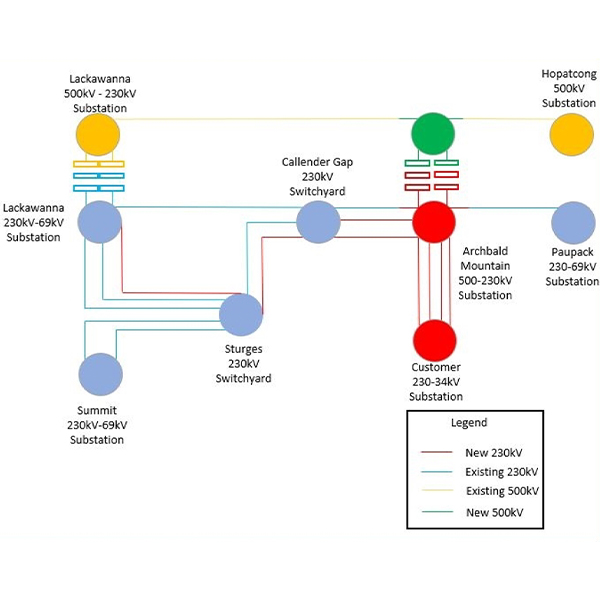
PJM presented several non-competitive projects it plans to recommend be included in the 2025 Regional Transmission Expansion Plan Window 1.
PJM and the New Jersey Board of Public Utilities are in discussions on how the transmission and interconnection facilities planned for the state’s offshore wind aspirations can be put on ice in the wake of all the generation developers pulling out of their projects.
PPL expects the current surplus of generation in its Pennsylvania territory will be lost to demand growth from data centers in the next five years and said it has plans to help meet that growing demand with new generation.
New technology and energy facilities are planned for Pennsylvania at a cost of more than $90 billion, including multiple power plants and data centers, possibly co-located.
FERC spent June 4-5 looking into resource adequacy across the markets it regulates.
Columnist Peter Kelly-Detwiler writes about the explosion of data center load requests and the enormous risks to utilities and ratepayers of overbuilding assets.
Spiking capacity prices in PJM have PPL and Exelon pushing for a potential return to utility-owned generation in Pennsylvania, which three former PUC chairs warned would be harmful to consumers.
Want more? Advanced Search










