A consumer advocate says the affordability crisis dogging Northern Indiana Public Service Co.’s ratepayers is the product of an indulgent state legislature.
The average cost for electricity in NYISO was $201.89/MWh in January, up nearly 53% from January 2025 and possibly the highest ever for the month, the ISO reported.
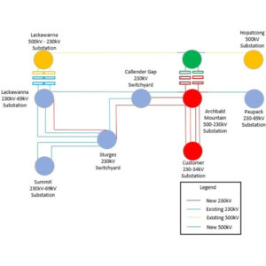
New Jersey’s Board of Public Utilities is asking the state’s four utilities for thoughts on how to help waive regulations and speed up the connection of distributed energy resources as it seeks to modernize its grid.
Interior Secretary Doug Burgum said an appeal “absolutely” is coming on the stop-work orders that his agency imposed and judges lifted against five offshore wind projects.
Some parties are urging Nevada regulators to wait until initial results are in for CAISO's Extended Day-Ahead Market before deciding whether to allow NV Energy to join.
RTO Insider
NIPSCO insisted to FERC that a MISO Midwest-wide cost allocation for the continued operation of an Indiana coal plant is the quickest solution.
California’s reliance on a large amount of imported electricity and fossil fuels is a potential weakness in the state’s energy security portfolio, a California Energy Commission staff report finds.
SPP's Regional State Committee, composed of regulators from its 14-state footprint, was created to provide regulatory input to the RTO and will expand into the Western Interconnection later in 2026.
ERO Insider
NERC officials appeared before an Organization of MISO States board meeting in an attempt to quell regulators’ discontent with MISO’s “high-risk” label in the 2025 Long-Term Reliability Assessment.
Stakeholders mostly said the recommendations to update NERC's standards development process represented a good start but needed further development to ensure a fair process.
Members of the Organization of MISO States sent a letter to contradict aspects of NERC’s Long-Term Reliability Assessment, disputing the ERO’s label of MISO as being at “high risk.”
NetZero Insider
In Massachusetts, a state with some of the most ambitious decarbonization policies in the country, fundamental disagreements between utilities and consumer advocates threaten to derail the transition from natural gas before it even gets off the ground.
Offshore wind experts urged the California Public Utilities Commission to reconsider a forecasted 6-year delay to the Golden State’s offshore wind project in Humboldt County.
If Ørsted can continue to beat back the Trump administration’s interference, it could start generating electricity with its Revolution Wind project in a matter of weeks.





















